生肖一框邮展-作品展示

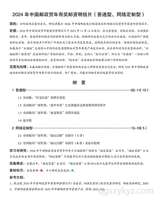
2024年中国邮政贺年有奖邮资明信片(普通型、网络定制型)

作者:陈志超(广东,邮政用品类) 展框编号:97 年份:2024

邮集全览(点击查看大图)

>
>
>
>
>
>
>
>
>

返回顶部

联络邮箱:sxykyz@126.com

© 2023-2026版权所有 沪ICP备2023017545号
增长知识 开阔视野 增添乐趣 陶冶情操